你提供的照片可能用于改善必应图片处理服务。
隐私政策
|
使用条款
无法使用此链接。检查链接是否以 "http://" 或 "https://" 开头,然后重试。
无法处理此搜索。请尝试其他图像或关键字。
试用视觉搜索
使用图像搜索、识别对象和文本、翻译或解决问题
将一个或多个图像拖到此处,
上传图像
或
打开相机
将图像放到此处以开始搜索
要使用可视化搜索,请在浏览器中启用相机
English
全部
搜索
图片
灵感
创建
集合
视频
地图
资讯
更多
购物
航班
旅游
笔记本
自动播放所有 GIF
在这里更改自动播放及其他图像设置
自动播放所有 GIF
拨动开关以打开
自动播放 GIF
图片尺寸
全部
小
中
大
特大
至少... *
自定义宽度
x
自定义高度
像素
请为宽度和高度输入一个数字
颜色
全部
仅限颜色
黑白
类型
全部
照片
剪贴画
素描
动画 GIF
透明
版式
全部
方形
横版
高
人物
全部
仅脸部
半身像
日期
全部
过去 24 小时
过去一周
过去一个月
去年
授权
全部
所有创作共用
公共领域
免费分享和使用
在商业上免费分享和使用
免费修改、分享和使用
在商业上免费修改、分享和使用
详细了解
清除筛选条件
安全搜索:
中等
严格
中等(默认)
关闭
筛选器
768×1024
scribd.com
QTR QTRX HD Reflectance S…
1200×395
pololu.com
Pololu - New products: more new QTR HD sensor arrays by student engineering interns
1100×563
pololu.com
Pololu - New products: more new QTR HD sensor arrays by student engineering interns
1100×563
pololu.com
Pololu - New products: more new QTR HD sensor arrays by student engineering interns
1100×563
pololu.com
Pololu - New products: more new QTR HD sensor arrays by student engineering interns
450×300
opencircuit.shop
Pololu QTR-3A Reflectance Sensor Array - Opencircuit
800×672
opencircuit.shop
Pololu QTR-3A Reflectance Sensor Arra…
650×473
opencircuit.shop
Pololu QTR-8RC Reflectance Sensor Array - Opencircuit
500×254
opencircuit.shop
Pololu QTR-3RC Reflectance Sensor Array - Opencircuit
800×718
opencircuit.shop
Pololu QTR-3RC Reflectance Sensor Array - Opencircuit
800×193
opencircuit.shop
Pololu QTR-3RC Reflectance Sensor Array - Opencircuit
600×172
opencircuit.shop
Pololu QTR-8A Reflectance Sensor Array - Opencircuit
800×389
opencircuit.shop
Pololu QTR-8A Reflectance Sensor Array - Opencircuit
1000×750
opencircuit.shop
Pololu QTR-8A Reflectance Sensor Array - Opencircuit
934×613
circuit.rocks
QTR-8A Reflectance Sensor Array — Sensor Module | Circui…
1273×1034
forum.arduino.cc
QTR8RC Sensor Help - Sensors - Arduino Forum
1200×621
chip.mn
| QTR-HD-01A Reflectance Sensor
595×340
researchgate.net
Measured values of the QTR-Sensor | Download Scientific Diagram
999×170
electrokit.com
Buy QTR-8A Reflectance Sensor Array at the right price @ electrokit
850×850
robot-r-us.com.sg
QTR-8A Reflectance Sensor Array - Robo…
1199×336
chip.mn
| QTR-HD-03A Reflectance Sensor Array
500×607
opencircuit.shop
Pololu QTR-HD-05A Reflectance Sensor Array…
600×211
opencircuit.nl
QTR-8RC Reflectance Sensor Array - Opencircuit
750×689
datasheethub.com
QTR-8A 8-Channel Reflectance Sensor Array …
1100×1422
ptrobotics.com
QTR-8A Reflectance Sensor Array | Sensores Ópticos | P…
1100×1422
ptrobotics.com
QTR-3A Reflectance Sensor Array | Sensores Ópticos | P…
1100×1422
ptrobotics.com
QTR-3A Reflectance Sensor Array | Se…
700×500
robotgear.com.au
QTR-8A Reflectance Sensor Array - Robot Gear Australia
500×300
robotresearchlab.com
How to Hookup and Program a QTR-8 Sensor Array
700×500
robotgear.com.au
QTR-HD-07A Reflectance Sensor Array - Robot Gear Australia
1307×1139
docs.cirkitdesigner.com
How to Use QTR 8A: Pinouts, Specs, and Examples | Cirkit D…
1200×829
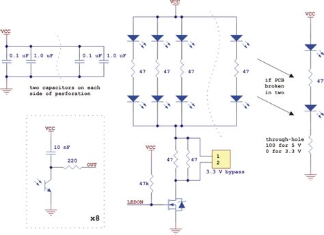
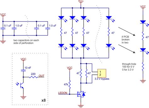
pololu.com
Pololu - New products: more new QTR HD sensor arrays by student engineering int…
650×472
zagrosrobotics.com
Pololu QTR-8RC RC Reflectance Sensor Array
1200×1145
Pololu
Pololu - QTR-HD-05RC Reflectance Sensor Array: 5-Channel, 4mm Pitch, …
1000×167
Pololu
Pololu - QTR-8A and QTR-8RC Reflectance Sensor Array User’s Guide
某些结果已被隐藏,因为你可能无法访问这些结果。
显示无法访问的结果
报告不当内容
请选择下列任一选项。
无关
低俗内容
成人
儿童性侵犯
反馈